您的位置 首页 财经

3900点过后,股市“爱涨不涨”?

文 / 巴九灵股民没有假期结束的失落,全是对开盘的期待。长假后的首个交易日,市场用漫山遍野的红色,给了所有人一个惊喜:上证指数开盘41分钟盘整后迅速冲高,很快突破3900点关口。

3900点过后,股市“爱涨不涨”?

文 / 巴九灵

股民没有假期结束的失落,全是对开盘的期待。

长假后的首个交易日,市场用漫山遍野的红色,给了所有人一个惊喜:上证指数开盘41分钟盘整后迅速冲高,很快突破3900点关口。

而这,是上证指数时隔10年,再次站上3900点。

从3800点到如今3900,指数每上一次台阶,投资者们在兴奋之余,情绪也不免复杂:涨多了,自然有人觉得现在的点位已经很高,会思考是不是到时候“获利了结”,也有人认为牛市不言顶,越涨越要买,还有人决定暂时“佛系”。

如某位网友所言:“如果股市继续涨,那也没办法,如果不涨了,也还是没办法,结论就是‘爱涨不涨’。”

今天的文章,便在这个档口做一次小小的“复盘”,在筛查市场预警信号的同时,也综合下各方的看法。

站上3900点,原因全在“黄金周”?

首先是短期总结。昨日A股能够一鼓作气冲上3900点,直接原因在于刚刚过去的长假,有诸多利好消息释出。

最重要的利好是“真金白银”上涨。

这个国庆,是名副其实的“黄金”周,期间金融市场避险情绪高涨,伦敦现货黄金与COMEX黄金期货价格双双突破4000美元/盎司,创下历史新高。而借由黄金大涨,白银、铜、铝等大宗商品的价格也是水涨船高。

因此,在A股开盘以后,贵金属板块全天高位运行,暴涨了8.3%,成为昨日涨幅最大的板块。

展开全文

此外,一些科技领域的利好消息也影响了市场情绪。

10月1日,位于安徽合肥的紧凑型聚变能实验装置(BEST)项目建设取得关键进展,这意味着中国在可控核聚变领域迎来关键进展——昨日可控核聚变板块涨幅高达6.97%,成为市场涨幅第二大的板块。

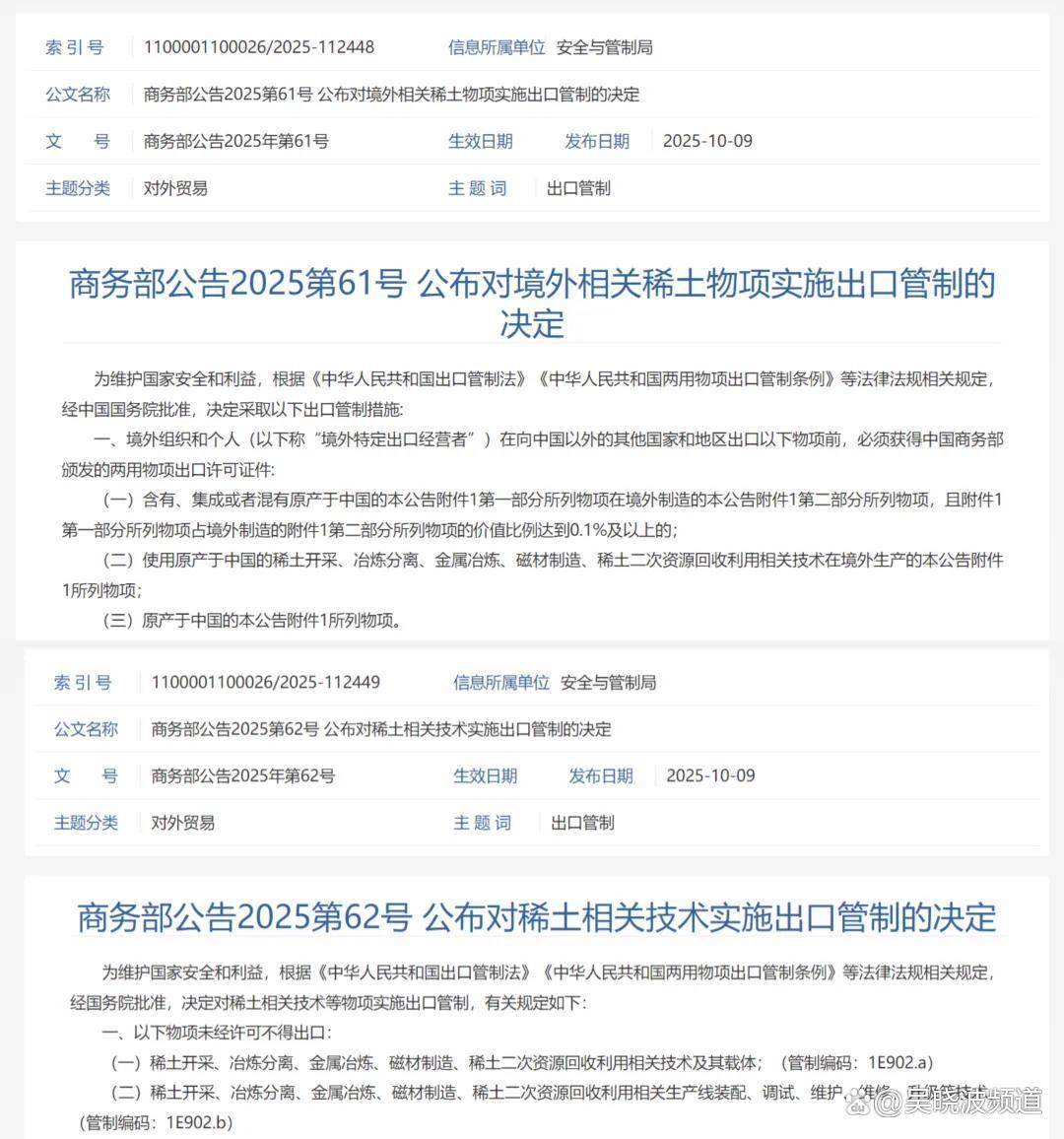
再比如商务部加强了对于稀土的管控。

昨天,商务部发布2025年第61号和第62号公告,分别公布对境外相关稀土物项实施出口管制的决定,以及对稀土相关技术实施出口管制的决定。

国金证券则认为,涨价、供改兑现、供应扰动叠加板块战略属性提升,稀土板块将继续演化估值业绩双升,消息最终带动稀土永磁板块大涨5.05%。

3900点过后,股市“爱涨不涨”?

图源:中华人民共和国商务部

然后,再做下“牛样观察”,看是否发生根本性变化。

尽管站上了3900点,但市场特征却依然明显,还是我们熟悉的那头“慢牛”,它依然符合三大特征。

其一,这是一轮维持“结构性分化”而非“普涨”的牛市。

昨天的盘面就是例证,一边是新能源、芯片、贵金属等板块高歌猛进;另一边,却是影视院线、旅游、白酒等大消费板块集体回调,其中,多只电影板块个股跌停。

此外,尽管指数一路走强,但是两市3115只个股上涨的背后,依然有高达2186只股票下跌,这种“冰火两重天”的景象,才是当下A股的真实写照。

其二,本轮牛市目前依然保持着由“估值驱动”而非“盈利驱动”的态势。

股票指数的上涨,无非来自两个因素:公司赚钱更多了(盈利EPS提升),或者市场愿意为同样的盈利付更多钱(估值P/E提升)。

银泰证券认为,A股市场三季度后的进一步走强,源于市场信心修复后,增量资金的不断入场。A股本轮上涨显然是政策和资金驱动下的估值修复。

实际上,若从企业盈利角度看,一切才刚刚起步。

节前最后一天,国家统计局数据显示,1—7月份中国规模以上工业企业利润同比下降1.7%,直到8月份的数据公布以后,才扭转颓势,转为增长0.9%。

3900点过后,股市“爱涨不涨”?

10月9日收盘:沪指涨1.32%站稳3900点

其三,最重要的是,本轮牛市的压舱石,依然是“政策预期”。

在“9·24”行情启动前,沪深300的估值处于历史底部。当市场触及“政策底”,投资者普遍预期政府将出台强有力的经济与资本市场改革措施。而政策也没让大家失望,近一年来不断释放利好。

接下来距离二十届四中全会不到两周时间,这将成为市场新一轮的期待。

总体而言,这次牛市的底色,是低估值与政策支撑的结合,是一场由估值修复和情绪反转驱动的“预期牛市”,只要以上特征不变,慢牛的“画像”仍在。

持股还是抛售?这是个问题

理解了如今市场的运行逻辑,那么3900点的“迷思”来了,这或许也将是未来4000点(如果可能的话)的迷思——投资者是该冲进市场,还是该退出来?

一方面,坦诚来说,市场的赚钱效应,对新手而言,并不友好。

由于市场处于结构性牛市之中,资金在不同板块之间流动,形成了“板块轮动”,例如之前资金更青睐银行股,而现在又在科技股抱团,新手投资者,容易追涨杀跌,风险不可控。

另一方面,市场开始出现一些值得留意的预警信号。

例如昨日盘中,有多家券商将9家A股上市公司的融资融券“折算率调整为0”。调整消息爆出以后,相关公司股价出现跳水走势。

3900点过后,股市“爱涨不涨”?

图源:东方证券

所谓折算率,是一个术语,就是可以把账户的股票折算成保证金,按照交易所规定,从2016年起,一旦个股的静态市盈率超过300倍,折算率就会变成0。按照交易所规定,此时,券商已不能够将其股票视作抵押品了,

而9家公司的折算率归零,意味着9家公司的动态市盈率均超过300倍,部分上市公司的股票市盈率更是高达947倍。

虽然这并非科技泡沫破裂的主要表现,但消息放出后,直接导致科创板冲高至9%后快速回落,可见还是有人以此为信号下了相应的判断。

另外,还有几个被常常拿来当做市场见顶的信号,我们也特意做了观察。

◎ 信号一,踏空者疯狂涌入。

当身边从不谈论股票的亲戚朋友都开始跑步进场,市场情绪从分歧走向一致的狂热时,往往是风险最大的时刻。而现在,虽然投资者入市开户数量已经大幅度增加,但是从成交量来看并没有达到历史峰值,观望和犹豫者仍然占多数。

◎ 信号二,高位释放重大利好。

当指数已经涨到令人炫目的高位,各种锦上添花的“利好”消息开始满天飞,这往往是主力资金为出货而放出的烟雾弹。

◎ 信号三,垃圾股普遍上涨。

牛市的末期,资金会失去理性,不再看重基本面,转而炒作低价的垃圾股,试图抓住最后的疯狂。而昨天的上涨,依然高度集中在有业绩、有逻辑、有未来的核心板块。

换言之,就目前来看,这三类迹象都不是特别明显。

3900点过后,股市“爱涨不涨”?

股民关注股市大盘指数

4000点还会远吗?

3900点已经到了,4000点还会远么?以下是我们收集的来自部分机构和券商的最新看法。

兴业证券策略团队认为,不管从流动性还是从风险偏好来看,“红十月”有望给A股行情开个好头。

中信建投策略等多家券商团队认为“三季报”的交易窗口期,以及“十五五”规划带来的密集重磅政策利好。

浙商证券在四季度宏观策略中提到:四季度A股有望从科技成长向低波动红利板块切换,继续自己的结构化行情,特别是Q4权益资产很可能会从进攻转为防守。

太平洋证券认为:目前科技类个股筹码较为拥挤,继续追科技类板块不具有性价比,一旦科技类暂时熄火,那么下跌已久的银行板块或许会有表现。

银泰证券提到,在长期资金入市的背景下,A股核心资产价值重估的机会,并推荐高股息价值板块,各行业领域龙头等等。

值得一提的是,有三家券商最近的策略报告都提到了高股息和低波红利的机会,这传递的信号是:此时的进攻性价比很低,远不如“防守”来的重要。

风格切换孕育着机会,但也会带来风险。

2015年的巴菲特股东大会上,芒格曾经这样评价中国投资者:“中国人历来都很有创业精神,但他们一有机会就会大肆‘赌博’,这给中国股市带来了巨大的波动。”

随着指数的上升,或许还会有更多场外观望的投资者不断涌入市场,而按照芒格的观点来看,投资者要做的,是重视价值投资,而不是沉迷于投机浪潮。

主编 | 何梦飞 | 图源 | VCG

本文来自网络,不代表天牛新闻网立场,转载请注明出处:http://www.rxjzzs.cn/28624.html

作者: wczz1314

为您推荐

发表回复

您的邮箱地址不会被公开。 必填项已用 * 标注

联系我们

联系我们

13000001211

在线咨询: QQ交谈

邮箱: email@wangzhan.com

关注微信
微信扫一扫关注我们

微信扫一扫关注我们

关注微博
返回顶部